肜荀命理网
弘扬传统文化,破除封建迷信
倡导科学理念,促进社会和谐

姓名看你的家族-姓名学-姓名分析姓名

时间 : 2025-11-10   | 最后更新:2025-11-10 作者:肜荀命理网

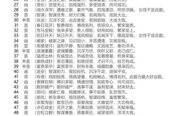
使用方法:

姓名看你的家族-姓名学-姓名分析姓名

1、先计算出来你姓名笔画的总数(按照繁体笔画计算,倘若不会计算,可以先点“姓名算命”查看“总格”的数字);

姓名看你的家族-姓名学-姓名分析姓名

2、然后取数字的尾数,(如:总数为23、那么就取3)输入到上面flash左下角的输入框中,点击“查看结果”即

上篇狗年宝宝起名,2018狗年洋气又好听的宝宝名字大全姓名 6月3号凌晨5点出生的男宝宝怎么起名字,用什么字好姓名下篇

最新文章

2025年11月
10
农历 九月廿一
乙巳年【蛇年】
丁亥月 癸未日

最新更新

姓郝的名人-姓名学-华易算命网姓名

好听的带水的女孩名字汇总,五行缺水名字姓名

2019年小年出生女孩要怎么起小名姓名

2022年五行缺木女孩起名大全带注解姓名

2月份出生的属猪女孩起什么名字好姓名

6月3号凌晨5点出生的男宝宝怎么起名字,用什么字好姓名

姓名看你的家族-姓名学-姓名分析姓名

2021牛年3月7日出生的女孩取名,牛年女宝宝起名禁忌姓名

狗年宝宝起名,2018狗年洋气又好听的宝宝名字大全姓名

民间算命

指纹算命

手相查询

痣相图解

生男生女

眼皮跳测吉凶

喷嚏预测

配对
配对
配对
配对
查询
生日密码